2. Phân tích nguyên lý hoạt động của khối cao áp
![]() |
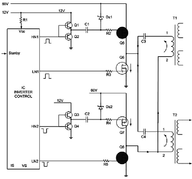
| Hình 5 - Sơ đồ nguyên lý mạch cao áp Tivi LCD |
2.1. Thành phần của khối cao áp bao gồm:
• IC dao động (IC - Inverter Control)
- IC dao động có chức năng tạo ra các xung điện HN và LN để điều khiển các đèn công suất hoạt động.
- Nhận điện áp hồi tiếp về các chân VS hoặc IS hoặc FB để thực hiện ổn định điện áp ra.
- Nhận lệnh Bright để thay đổi điện áp HV từ đó thay đổi độ sáng của màn hình.
- Nhận lệnh Stanby để tắt mở hoạt động của khối cao áp.
- Thực hiện chức năng bảo vệ ngắt dao động khi mạch có sự cố.
• Các đèn khuếch đại đệm (Q1, Q2, Q3, Q4) khuếch đại cho dao động có cường độ mạnh hơn, tăng độ ổn định của dao động.
- Các tụ điện C1, C2 cho dao động đi qua và ngăn thành phần một chiều.
- Các đi ốt zener Dz1 và Dz2 tạo điện áp phân cực cho các đèn Mosfet thuận hoạt động.
• Các cặp đèn công suất Q5 (Mosfet thuận) và Q6 (Mosfet ngược), Q7 (Mosfet thuận) và Q8 (Mosfet ngược) hoạt động ngắt mở để tạo ra dòng điện biến thiên chạy qua các cuộn sơ cấp biến thế cao áp.
• Các biến thế cao áp T1, T2 ghép chênh lệch giữa cuộn sơ cấp và thứ cấp để tạo ra các mức điện áp cao hàng ngàn vol cấp cho các bóng cao áp trên màn hình.
• Các mạch hổi tiếp, hồi tiếp điện áp từ đầu ra về các chân VS và IS để cho IC dao động tự điều chỉnh điện áp ra theo hướng ổn định, đồng thời thực hiện chức năng bảo vệ.
📣Các dịch vụ nổi bật của Trung tâm bảo hành tivi tại Hải Dương:
👉 Dịch vụ sửa tivi tại hải dương Uy tín Bảo hành dài hạn
👉 Dịch vụ thay màn hình tivi tại hải dương Chính Hãng
2.2. Nguyên lý hoạt động của khối cao áp:
Khi nguồn hoạt động ở chế độ Not_Stanby (mở nguồn), khi đó khối cao áp được cung cấp điện áp 12V và khoảng 60V (điện áp này thay đổi từ 24V đến 60V), điện áp 12V đi cấp cho IC dao động và mạch khuếch đại đệm, điện áp 60V đi cấp cho tầng công suất, tuy nhiên khối cao áp có thể chưa hoạt động.
Khi có có lệnh điều khiển từ CPU vào chân Stanby cho phép khối cao áp hoạt động thì IC mới hoạt động, khi IC hoạt động sẽ cho ra các xung điện ở các chân HN1, LN1, HN2 và LN2, thông thường các xung điện HN được khuếch đại đệm qua các cặp đèn BCE thuận ngược để tăng độ ổn định, sau đó ghép qua tụ để sang điều khiển các đèn Mosfet thuận, các tụ C1 và C2 sẽ cho xung điện đi qua và ngăn điện áp một chiều, các đi ốt Zener Dz1 và Dz2 tạo điện áp phân cực cho hai đèn Mosfet thuận có điện áp GS tương đương với điện áp GS của
Mosfet ngược, điều này có ý nghĩa là ở trạng thái chờ các đèn đă được phân cực để sẵn sàng hoạt động khi có một xung điện nhỏ tác động vào cực cổng.
![]() |
| Hình 6 - Chức năng của cặp C1 và Dz1 là tạo ra điện áp phân cực cho đèn Q5 (Mosfet thuận) có điện áp UGS tương đương với UGS của đèn Q6. |
Trong mỗi cặp đèn được điều khiển theo nguyên tắc đẩy kéo, đèn trên dẫn thì đèn dưới tắt và ngược lại, đèn trên tắt thì đèn dưới dẫn. Và trên hai cặp đèn lại được phối hợp ăn khớp với nhau - Khi đèn Mosfet thuận ở cặp trên (Q5) dẫn thì Mosfet ngược của cặp dưới (Q8) dẫn, hai đèn còn lại của hai vế là Q6 và Q7 tắt. Khi đèn Q6 và Q7 dẫn thì Q5 và Q8 tắt.
![]() |
| Hình 7 - Ở nửa chu kỳ thứ nhất đèn Q5 và Q8 dẫn, Q6 và Q7 tắt. |
Khi ở nửa chu kỳ thứ nhất, các đèn Q5 và Q8 được điều khiển dẫn, Q6 và Q7 tắt , khi đó dòng điện đi từ VDD (60V) qua đèn Q5 => nạp xả qua tụ C3 và C4 rồi đi qua các biến áp T1 và T2 theo chiều từ 1 sang 2 => đi qua đèn Q8 về mass
Giả thiết:
- Giả thiết khi đèn Q5 hỏng hoặc đèn Q8 hỏng hoặc mất dao động từ chân HN1 hay LN2, khi đó sẽ không có dòng điện đi qua biến áp T1 và T2 ở nửa chu kỳ thứ nhất.
Khi ở nửa chu kỳ thứ hai, đèn Q6 và Q7 được điều khiển dẫn, đèn Q5 và Q8 được điều khiển tắt, khi đó dòng điện đi từ VDD (60V) đi qua đèn Q7 => đi qua các cuộn biến áp T1 và T2 theo hướng 2 - 1 => nạp xả qua các tụ C3 và C4 rồi đi qua đèn Q6 về mass.
![]() |
| Hình 8 - Ở nửa chu kỳ thứ 2, các đèn Q6 và Q7 dẫn, Q5 và Q8 tắt. |
Như vậy dòng điện đi qua cuộn sơ cấp biến áp T1 và T2 liên tục đảo chiều (biến thiên) với tần số khoảng 100KHz, dòng điện biến thiên này cảm ứng sang các cuộn thứ cấp cho ta điện áp HV ở đầu ra.
Giả thiết:
- Giả thiết khi đèn Q6 hỏng hoặc đèn Q7 hỏng hoặc mất dao động ra từ chân LN1 hoặc HN2, khi đó sẽ không có dòng điện đi qua các biến áp ở nửa chu kỳ sau.
Kết luận:
- Nếu hỏng 1 trong 4 đèn công suất hoặc mất 1 trong 4 đường dao động thì chỉ còn một chiều dòng điện đi qua cuộn sơ cấp các biến áp, khi đó điện áp HV sẽ rất yếu và mạch bảo vệ sẽ ngắt dao động sau vài giây => dẫn đến hiện tượng: Màn hình lên màn sáng yếu rồi mất ngay khi bật máy.
Phân tích hoạt động của các mạch hồi tiếp:
Mạch hồi tiếp để ổn định điện áp ra:
![]() |
| Hình 9 - Các mạch hồi tiếp ổn định điện áp và dòng điện |
- Ngay tại các chân HV trước khi đưa ra bóng cao áp, người ta lấy ra một điện áp nhỏ thông qua cầu phân áp bằng tụ điện rồi cho chỉnh lưu thành điện áp một chiều bằng các đi ốt (Ví dụ D1,D2) để lấy ra điện áp cảm biến VS (Voltage Senser), từ các đựng ra sẽ cho ta các điện áp cảm biến VS1, VS2, VS3 và VS4. Các điện áp này sẽ được tổng hợp lại rồi cho hồi tiếp về chân VS của IC dao động.
- Khi điện áp HV ra tăng lên, điện áp tổng hợp VS sẽ tăng theo, mạch khuếch đại sai lệch Error Amply trong IC sẽ khuếch đại tín hiệu VS rồi điều khiển cho mạch tạo xung giảm biên độ dao động xuống => khi đó các đèn công suất hoạt động yếu đi và điện áp HV giảm xuống về giá trị ổn định, nếu điện áp HV mà giảm xuống thì mạch sẽ điều chỉnh theo xu hướng ngược lại => Kết quả là mạch hồi tiếp VS đă ổn định được điện áp ra.
• Mạch hồi tiếp để ổn định dòng tải.
- Từ chân FB của các cuộn thứ cấp biến áp người ta mắc thêm cầu phân áp bằng điện trở để tạo ra sụt áp khi cao áp hoạt động, điểm giữa của hai điện trở sẽ lấy ra điện áp hồi tiếp và điện áp hồi tiếp sẽ được chỉnh lưu thành điện áp một chiều thông qua các đi ốt (Ví dụ D3, D4) tạo thành các điện áp cảm biến về dòng (IS), các cực FB1, FB2, FB3 và FB4 sẽ cho ta các điện áp cảm biến IS1, IS2, IS3 và IS4 các điện áp cảm biến này sẽ được tổng hợp lại sau đó được khuếch đại bằng IC khuếch đại thuật toán để tăng độ nhậy rồi đưa hồi tiếp về chân IS của IC.
- Giả sử khi dòng tải qua bóng cao áp tăng lên, sụt áp trên cầu phân áp tăng theo, điện áp tổng hợp IS tăng => điện áp đưa về chân IS của IC tăng => IC sẽ điều chỉnh để giảm biên độ dao động ra => và điện áp ra giảm xuống => dòng tải giảm xuống, nếu dòng tải qua bóng giảm thì quá tŕnh sẽ diễn ra ngược lại. => Kết quả là dòng tải qua các bóng cao áp được giữ ổn định.
• Mạch điều chỉnh sáng tối.
- Lệnh Bright điều chỉnh sáng tối được đưa đến chân G của đèn Q12 (như Hình 9)
- Khi ta tăng độ sáng cho màn hình, từ CPU sẽ cho ra điện áp lệnh Bright tăng lên => điều khiển cho đèn Q12 dẫn tăng => làm giảm điện áp chân IS của IC xuống => IC sẽ điều khiển cho biên độ dao động ra mạnh hơn => các đèn công suất hoạt động mạnh hơn => và điện áp HV ra tăng lên => độ sáng trên màn hình tăng lên.
- Nếu ta chỉnh cho độ sáng giảm thì quá tŕnh diễn ra ngược lại để thu được màn hình tối đi.






0 nhận xét:
Speak up your mind
Tell us what you're thinking... !